切换至 "中华医学电子期刊资源库"

中华细胞与干细胞杂志(电子版) ›› 2026, Vol. 16 ›› Issue (02) : 74 -85. doi: 10.3877/cma.j.issn.2095-1221.2026.02.002

论著

蓝莓提取物改善特应性皮炎的作用及机制研究
崔钰珂1, 周长东2, 林虹君1, 李江波1, 石静琦1, 杨稳1, 王晨辉1, 董帅1, 刘秀兰1, 李恬2, 岳洋1,(), 郭靓1,()   
  1. 1100850 北京,军事医学研究院生物信息中心
    2453007 新乡,平原实验室
  • 收稿日期:2025-09-25 出版日期:2026-04-01
  • 通信作者: 岳洋, 郭靓

Effects and mechanisms of blueberry extract in improving atopic dermatitis

Yuke Cui1, Changdong Zhou2, Hongjun Lin1, Jiangbo Li1, Jingqi Shi1, Wen Yang1, Chenhui Wang1, Shuai Dong1, Xiulan Liu1, Tian Li2, Yang Yue1,(), Liang Guo1,()   

  1. 1Bioinformatic Center of AMMS, Beijing 100850, China
    2Pingyuan Laboratory, Xinxiang 453007, China
  • Received:2025-09-25 Published:2026-04-01
  • Corresponding author: Yang Yue, Liang Guo
  • About author:

    Cui Yuke and Zhou Changdong are the first author who contributed equally to the article

引用本文:

崔钰珂, 周长东, 林虹君, 李江波, 石静琦, 杨稳, 王晨辉, 董帅, 刘秀兰, 李恬, 岳洋, 郭靓. 蓝莓提取物改善特应性皮炎的作用及机制研究[J/OL]. 中华细胞与干细胞杂志(电子版), 2026, 16(02): 74-85.

Yuke Cui, Changdong Zhou, Hongjun Lin, Jiangbo Li, Jingqi Shi, Wen Yang, Chenhui Wang, Shuai Dong, Xiulan Liu, Tian Li, Yang Yue, Liang Guo. Effects and mechanisms of blueberry extract in improving atopic dermatitis[J/OL]. Chinese Journal of Cell and Stem Cell(Electronic Edition), 2026, 16(02): 74-85.

目的

探究蓝莓提取物对特应性皮炎(AD)的改善作用,并从皮肤菌群变化、屏障功能修复及Th2型炎症改善等揭示其作用机制。

方法

采用卡泊三醇类似物MC903局部涂抹诱导小鼠AD模型,将小鼠随机分为3组(n = 6):空白对照组(耳部涂抹无水乙醇+PBS)、模型组(涂抹MC903+PBS)及给药组(涂抹MC903+蓝莓提取物),双盲法测量第1、3、5、7、10、12和14天耳厚度,记录第14天30 min内的搔抓次数。取耳组织进行苏木精-伊红(HE)染色和表皮厚度测量。RT-qPCR检测炎症因子白细胞介素-33 (IL-33)、IL-22、胸腺基质淋巴细胞生成素(TSLP)、肿瘤坏死因子-α (TNF-α)、IL-6和IL-1β mRNA表达。采用16S rRNA测序分析蓝莓提取物对AD小鼠微生物群落的影响。采用20 μg/mL脂多糖(LPS)刺激人角质形成细胞(HaCaT)建立细胞模型,CCK-8法检测不同浓度蓝莓提取物对细胞活性的影响。Western blot检测细胞IL-33、TSLP和IL-4Rα蛋白表达。采用超高效液相色谱串联质谱(UPLC-MS/MS)对蓝莓提取物组成进行鉴定。两组间比较采用独立样本t检验,多组间比较采用单因素方差分析或重复测量方差分析,组间两两比较采用Tukey多重检验。

结果

与模型组比较,蓝莓提取物减轻AD小鼠耳肿胀,搔抓次数[(9.00 ± 0.89)比(14.67 ± 2.06)次],表皮厚度[(37.78 ± 2.68)比(54.90 ± 10.09)μm]降低(P均< 0.05)。蓝莓提取物下调Th2型炎症因子及促炎因子mRNA表达,与模型组比较,给药组IL-33 (0.95 ± 0.18比1.36 ± 0.23)、TSLP (27.12 ± 4.73比39.09 ± 4.61)、IL-22 (1.98 ± 0.45比3.43 ± 0.36)和IL-1β mRNA表达(4.47 ± 1.44比20.26 ± 3.30)降低(P均< 0.05)。16S rRNA分析表明,蓝莓提取物可缓解微生物群落紊乱和多样性下降,抑制链球菌属、葡萄球菌属和肠杆菌属等致病菌属增殖。细胞实验中,与LPS模型组比较,80 μmol/L浓度的蓝莓提取物组IL-4Rα (1.64 ± 0.31比5.90 ± 0.24)、IL-33 (0.90 ± 0.15比4.27 ± 0.41)和TSLP蛋白表达(0.15 ± 0.07比5.61 ± 0.40)降低,IL-4Rα(2.57 ± 0.54比13.20 ± 3.43)、IL-33 (2.00 ± 0.44比5.40 ± 1.24)和TSLP mRNA表达(1.47 ± 0.06比4.04 ± 0.21)降低(P均< 0.05)。通过质谱鉴定发现,飞燕草素可能是蓝莓提取物中的核心活性成分。

结论

蓝莓提取物通过调节皮肤菌群、修复屏障功能、抑制Th2型炎症反应以及减轻HaCaT细胞炎症因子表达,改善AD小鼠模型症状,其核心活性成分可能为飞燕草素。

Objective

Exploring the ameliorative effects of blueberry extract on atopic dermatitis (AD) and elucidating its mechanisms of action through changes in skin microbiota, restoration of barrier function, and improvement of Th2-type inflammation.

Methods

The AD mouse model was induced by topical application of the vitamin D3 analog calcipotriol (MC903). Ear thickness was measured in a double-blind manner on days 1, 3, 5, 7, 10, 12, and 14, and scratching episodes within 30 minutes were recorded on day 14. Ear tissue samples were collected for hematoxylin-eosin (HE) staining and epidermal thickness measurement. The mRNA expression of inflammatory cytokines (IL-33, IL-22, TSLP, TNF-α, IL-6, and IL-1β) was detected by RT-qPCR. 16S rRNA sequencing was used to analyze the effect of blueberry extract on the microbial community in AD mice. A cellular model was established by stimulating human keratinocytes (HaCaT) with lipopolysaccharide (LPS, 20 μg/mL). The effect of different concentrations of blueberry extract on cell viability was assessed using the CCK-8 assay. Expression of IL-33, TSLP, and IL-4Rα proteins were detected by Western blot. The composition of blueberry extract was identified by ultra performance liquid chromatography tandem mass spectrometry (UPLC-MS/MS). Comparisons between two groups were performed using the independent samples t-test. Comparisons among multiple groups were conducted using either one-way ANOVA or repeated-measures ANOVA, as appropriate. Post hoc pairwise comparisons were carried out with Tukey's test.

Results

Compared with the model group, blueberry extract significantly alleviated ear swelling in AD mice, reduced scratching frequency [ (9.00 ± 0.89) vs (14.67 ± 2.06) times] and epidermal thickness [ (37.78 ± 2.68) vs (54.90 ± 10.09) μm] (all P < 0.05). Blueberry extract downregulated the expression of Th2 inflammatory cytokines and pro-inflammatory factors mRNA. Compared with the model group, the expression levels of IL-33 (0.95 ± 0.18 vs 1.36 ± 0.23), TSLP (27.12 ± 4.73 vs 39.09 ± 4.61), IL-22 (1.98 ± 0.45 vs 3.43 ± 0.36), and IL-1β (4.47 ± 1.44 vs 20.26 ± 3.30) mRNA were decreased in treatment group (P < 0.05). 16S rRNA analysis revealed that blueberry extract mitigated microbial community dysbiosis and loss of diversity, inhibiting the proliferation of pathogenic bacteria such as Streptococcus, Staphylococcus, and Enterobacter. In the cellular experiments, compared with the LPS-induced model group, treatment with 80 μmol/L blueberry extract significantly reduced the protein expression of IL-4Rα (1.64 ± 0.31 vs 5.90 ± 0.24), IL-33 (0.90 ± 0.15 vs 4.27 ± 0.41), and TSLP (0.15 ± 0.07 vs 5.61 ± 0.40), as well as the mRNA expression of IL-4Rα (2.57 ± 0.54 vs 13.20 ± 3.43), IL-33 (2.00 ± 0.44 vs 5.40 ± 1.24), and TSLP (1.47 ± 0.06 vs 4.04 ± 0.21) (all P < 0.05). Further mass spectrometry identification indicated that delphinidin might be the core active component in blueberry extract.

Conclusion

Blueberry extract significantly alleviated symptoms in the AD mouse model by modulating the skin microbiota, restoring barrier function, suppressing Th2-type inflammatory responses, and reducing inflammatory cytokine expression in HaCaT cells, with delphinidin identified as its potential core active constituent.

表1 引物序列信息
图1 特应性皮炎模型诱导及蓝莓提取物效应验证注:a图为动物实验流程;b图为蓝莓提取物对MC903诱导的小鼠耳部代表性外观(标尺4 000 μm);c图显示不同时间点(第1、3、5、7、10、12、14天)蓝莓提取物对MC903诱导的小鼠耳部皮肤厚度的测量结果(n = 6),第0天为干预起始点(未测量);与模型组比较,***P < 0.001;d图为小鼠抓挠次数统计(n = 6),***P < 0.001
图2 小鼠耳部皮肤组织HE染色及表皮厚度统计注:a图为蓝莓提取物对MC903诱导的小鼠耳部皮肤组织的HE染色代表性图像,上方为低倍图像,红色方框标示区域于下方为高倍放大图像;b图为各组间表皮厚度对比(n = 6),***P < 0.001
图3 小鼠耳组织相关mRNA表达检测注:a图为蓝莓提取物对MC903诱导的小鼠耳部皮肤中IL-33、IL-22及TSLP的相对mRNA表达水平的影响;b图为蓝莓提取物对MC903诱导的小鼠耳部皮肤中TNF-α、IL-6、IL-1β的相对mRNA表达水平的影响;以β-actin作为内参,使用2−∆∆Ct法计算,结果显示为相对于对照组的相对表达倍数(n = 6);*P < 0.05,**P < 0.01,***P < 0.001,ns为差异无统计学意义
图4 16S rRNA测序分析蓝莓提取物对耳组织微生物群落的影响注:a图为基于Bray-Curtis距离的PCoA分析;b图为群落Simpson多样性指数统计(n = 6),*P < 0.05,**P < 0.01,***P < 0.001;c ~ d图为LEfSe分析筛选的各组显著差异群落(LDA score > 2)
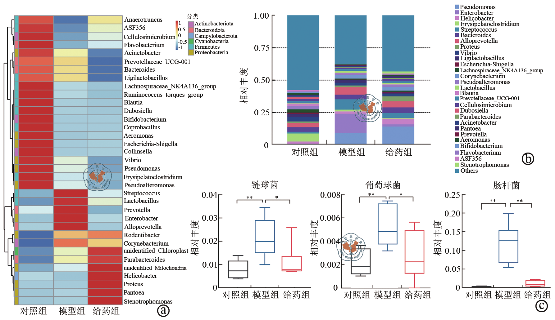
图5 小鼠耳表皮属水平微生物群落丰度比较注:a图为属水平相对丰度的微生物群落热图分析;b图为属水平物种相对丰度堆叠图;c图为差异菌属(链球菌、葡萄球菌和肠杆菌)的相对丰度统计(n = 6),*P < 0.05,**P < 0.01
图6 HaCaT细胞活性检测注:a图为Hacat细胞在不同浓度(0.1、1、10、100、1 000 μmol/L)蓝莓提取物处理后对HaCaT细胞活力的影响(n = 3),*P < 0.05;b图为不同浓度(10、20、40、80、160 μmol/L)蓝莓提取物对LPS刺激的HaCaT细胞活率的影响(n = 3),*P < 0.05,***P < 0.001
图7 Western blot检测IL-4Rα、IL-33和TSLP蛋白相对表达注:a图为Western blot检测不同浓度(40、80、160 μmol/L)蓝莓提取物处理后IL-4Rα、IL-33和TSLP蛋白表达及内参(β-actin/β-tubulin)的条带;b ~ d图为对应蛋白的相对定量比较(n = 3),***P < 0.001
图8 RT-qPCR检测IL-4Rα、IL-33和TSLP mRNA相对表达注:a ~ c图为Hacat细胞在不同浓度(40、80、160 μmol/L)蓝莓提取物处理后IL-4Rα、IL-33、TSLP的mRNA相对表达水平的影响;以β-actin作为内参,使用2−∆∆Ct法计算,结果显示为相对于对照组的相对表达倍数(n = 3),*P < 0.05,**P < 0.01,***P < 0.001
图9 蓝莓提取物代谢物成分分析注:a图为蓝莓提取物质谱分析负离子模式总离子流图;b图为多反应检测下负离子模式代谢物检测多峰图,横坐标为代谢物检测的保留时间,纵坐标为某代谢物离子检测的离子流强度;c图为蓝莓提取物主要化合物分类及相对含量统计;d图为蓝莓提取物详细化合物亚类分布统计
1
Afshari M, Kolackova M, Rosecka M, et al. Unraveling the skin; a comprehensive review of atopic dermatitis, current understanding, and approaches[J]. Front Immunol, 2024, 15:1361005.
2
Yang EJ, Sekhon S, Sanchez IM, et al. Recent developments in atopic dermatitis[J]. Pediatrics, 2018, 142(4):e20181102.
3
Eichenfield LF, Tom WL, Chamlin SL, et al. Guidelines of care for the management of atopic dermatitis: section 1. Diagnosis and assessment of atopic dermatitis[J]. J Am Acad Dermatol, 2014, 70(2):338-351.
4
Løset M, Brown SJ, Saunes M, et al. Genetics of atopic dermatitis: from DNA sequence to clinical relevance[J]. Dermatology, 2019, 235(5):355-364.
5
David Boothe W, Tarbox JA, Tarbox MB.Atopic dermatitis: pathophysiology[J]. Adv Exp Med Biol, 2017, 1027:21-37.
6
Silverberg JI, Gelfand JM, Margolis DJ, et al. Patient burden and quality of life in atopic dermatitis in US adults:a population-based cross-sectional study[J]. Ann Allergy Asthma Immunol, 2018, 121(3):340-347.
7
Chrostowska-Plak D, Reich A, Szepietowski JC. Relationship between itch and psychological status of patients with atopic dermatitis[J]. J Eur Acad Dermatol Venereol, 2013, 27(2):e239-242.
8
Rerknimitr P, Otsuka A, Nakashima C, et al. The etiopathogenesis of atopic dermatitis: barrier disruption, immunological derangement, and pruritus[J]. Inflamm Regen, 2017, 37:14.
9
Malik K, Heitmiller KD, Czarnowicki T. An update on the pathophysiology of atopic dermatitis[J]. Dermatol Clin, 2017, 35(3): 317-326.
10
Powers CE, McShane DB, Gilligan PH, et al. Microbiome and pediatric atopic dermatitis[J]. J Dermatol, 2015, 42(12):1137-1142.
11
Blicharz L, Rudnicka L, Samochocki Z. Staphylococcus aureus: an underestimated factor in the pathogenesis of atopic dermatitis?[J]. Postepy Dermatol Alergol, 2019, 36(1):11-17.
12
Renert-Yuval Y, Thyssen JP, Bissonnette R, et al. Biomarkers in atopic dermatitis-a review on behalf of the International Eczema Council[J]. J Allergy Clin Immunol, 2021, 147(4):1174-1190.e1.
13
Mansouri Y, Guttman-Yassky E. Immune pathways in atopic dermatitis, and definition of biomarkers through broad and targeted therapeutics[J]. J Clin Med, 2015, 4(5):858-873.
14
Esaki H, Brunner PM, Renert-Yuval Y, et al. Early-onset pediatric atopic dermatitis is TH2 but also TH17 polarized in skin[J]. J Allergy Clin Immunol, 2016, 138(6):1639-1651.
15
Brunner PM, Israel A, Zhang N, et al. Early-onset pediatric atopic dermatitis is characterized by TH2/TH17/TH22-centered inflammation and lipid alterations[J]. J Allergy Clin Immunol, 2018, 141(6):2094-2106.
16
Brunner PM, He H, Pavel AB, et al. The blood proteomic signature of early-onset pediatric atopic dermatitis shows systemic inflammation and is distinct from adult long-standing disease[J]. J Am Acad Dermatol, 2019, 81(2):510-519.
17
Cork MJ, Danby SG, Ogg GS. Atopic dermatitis epidemiology and unmet need in the United Kingdom[J]. J Dermatolog Treat, 2020, 31(8):801-809.
18
Diederich M. Natural products target the hallmarks of chronic diseases[J]. Biochem Pharmacol, 2020, 173:113828.
19
Dama A, Shpati K, Daliu P, et al. Targeting metabolic diseases:the role of nutraceuticals in modulating oxidative stress and inflammation[J]. Nutrients, 2024, 16(4):507.
20
Amato A. Natural compounds and healthy foods:useful tools against onset and progression of chronic diseases[J]. Nutrients, 2023, 15(13):2898.
21
Kalt W, Cassidy A, Howard LR, et al. Recent research on the health benefits of blueberries and their anthocyanins[J]. Adv Nutr, 2020, 11(2):224-236.
22
Kalt W, McDonald JE, Fillmore SAE, et al. Blueberry effects on dark vision and recovery after photobleaching: placebo-controlled crossover studies[J]. J Agric Food Chem, 2014, 62(46):11180-11189.
23
Ferreira G, Vieira P, Alves A, et al. Effect of blueberry supplementation on a diet-induced rat model of prediabetes-focus on hepatic lipid deposition, endoplasmic stress response and autophagy[J]. Nutrients, 2024, 16(4):513.
24
Hodges JK, Maiz M, Cao S, et al. Moderate consumption of freeze-dried blueberry powder increased net bone calcium retention compared with no treatment in healthy postmenopausal women: a randomized crossover trial[J]. Am J Clin Nutr, 2023, 118(2):382-390.
25
Zhang W, Qi X, Zhao Y, et al. Study of injectable Blueberry anthocyanins-loaded hydrogel for promoting full-thickness wound healing[J]. Int J Pharm, 2020, 586:119543.
26
Wang SY, Chen CT, Sciarappa W, et al. Fruit quality, antioxidant capacity, and flavonoid content of organically and conventionally grown blueberries[J]. J Agric Food Chem, 2008, 56(14):5788-5794.
27
Tsakiroglou P, Weber J, Ashworth S, et al. Angiogenesis is differentially modulated by anthocyanin and phenolic acid extracts from wild blueberry (v. Angustifolium) through pi3k pathway[J]. J Med Food, 2021, 24(3):226-235.
28
Mukherjee S, Date A, Patravale V, et al. Retinoids in the treatment of skin aging: an overview of clinical efficacy and safety[J]. Clin Interv Aging, 2006, 1(4):327-348.
29
VanBuren CA, Everts HB. Vitamin a in skin and hair: An update[J]. Nutrients, 2022, 14(14):2952.
30
Alkhalf MI, Khalifa FK. Blueberry extract attenuates γ-radiation-induced hepatocyte damage by modulating oxidative stress and suppressing NF-κB in male rats[J]. Saudi J Biol Sci, 2018, 25(7):1272-1277.
31
Zhang Y, Han Z, Jiang A, et al. Protective effects of pterostilbene on lipopolysaccharide-induced acute lung injury in mice by inhibiting NF-κB and activating Nrf2/HO-1 signaling pathways[J]. Front Pharmacol, 2020, 11:591836.
32
Moosbrugger-Martinz V, Schmuth M, Dubrac S. A mouse model for atopic dermatitis using topical application of vitamin d3 or of its analog MC903[J]. Methods Mol Biol, 2017, 1559:91-106.
33
Tamari M, Zamidar L, Ver Heul AM, et al. Difelikefalin suppresses itch and reduces scratching independent of inflammation in a murine model of atopic dermatitis[J]. J Allergy Clin Immunol, 2023, 152(4):927-932.
34
Alam MJ, Xie L, Yap YA, et al. A mouse model of mc903-induced atopic dermatitis[J]. Curr Protoc, 2023, 3(3):e695.
35
Weidinger S, Beck LA, Bieber T, et al. Atopic dermatitis[J]. Nat Rev Dis Primers, 2018, 4(1):1.
36
鲜墨,胡秋蓉,王万钧,等. 特应性皮炎影响因素及初级预防新进展 [J]. 新医学, 2024, 55 (10): 835-842.
37
Itamura M, Sawada Y. Involvement of atopic dermatitis in the development of systemic inflammatory diseases[J]. Int J Mol Sci, 2022, 23(21):13445.
38
Ständer S, Luger T, Kim B, et al. Cutaneous components leading to pruritus, pain, and neurosensitivity in atopic dermatitis: a narrative review[J]. Dermatol Ther (Heidelb), 2024, 14(1):45-57.
39
胡新月, 王德娴, 宋丽雅. 表皮葡萄球菌对皮肤健康的作用研究进展[J]. 微生物学通报, 2023, 50(1): 368-376.
40
Totté JEE, van der Feltz WT, Hennekam M, et al. Prevalence and odds of Staphylococcus aureus carriage in atopic dermatitis: a systematic review and meta-analysis[J]. Br J Dermatol, 2016, 175(4):687-695.
41
Tominaga M, Takamori K. Peripheral itch sensitization in atopic dermatitis[J]. Allergol Int, 2022, 71(3):265-277.
42
van Drongelen V, Haisma EM, Out-Luiting JJ, et al. Reduced filaggrin expression is accompanied by increased Staphylococcus aureus colonization of epidermal skin models[J]. Clin Exp Allergy, 2014, 44(12):1515-1524.
43
Luo J, Zhu Z, Zhai Y, et al. The role of tslp in atopic dermatitis: from pathogenetic molecule to therapeutical target[J]. Mediators Inflamm, 2023, 2023:7697699.
44
Wang J, White J, Sansone KJ, et al. Rademikibart (CBP-201), a next-generation monoclonal antibody targeting human IL-4Rα: two phase I randomized trials, in healthy individuals and patients with atopic dermatitis[J]. Clin Transl Sci, 2023, 16(12):2614-2627.
45
Bangert C, Rindler K, Krausgruber T, et al. Persistence of mature dendritic cells, TH2A, and Tc2 cells characterize clinically resolved atopic dermatitis under IL-4Rα blockade[J]. Sci Immunol, 2021, 6(55):eabe2749.
46
Felgus-Lavefve L, Howard L, Adams SH, et al. The effects of blueberry phytochemicals on cell models of inflammation and oxidative stress[J]. Adv Nutr, 2022, 13(4):1279-1309.
47
Pal HC, Chamcheu JC, Adhami VM, et al. Topical application of delphinidin reduces psoriasiform lesions in the flaky skin mouse model by inducing epidermal differentiation and inhibiting inflammation[J]. Br J Dermatol, 2015, 172(2):354-364.
48
Tsiogkas SG, Mavropoulos A, Skyvalidas DN, et al. Delphinidin diminishes in vitro interferon-γ and interleukin-17 producing cells in patients with psoriatic disease[J]. Immunol Res, 2022, 70(2):161-173.
[1] 陈昊, 富建华. 基于床旁即时超声指导新生儿脓毒性休克救治的临床应用研究现状[J/OL]. 中华妇幼临床医学杂志(电子版), 2025, 21(01): 67-72.
[2] 严征远, 张恒, 曹能琦, 方兴超, 陈大敏. 单孔+1腹腔镜结直肠癌根治切除术的有效性及安全性临床观察[J/OL]. 中华普外科手术学杂志(电子版), 2025, 19(06): 615-618.
[3] 洪菁, 高义, 廖桂兰, 陈晓蔚, 菅志远, 周娟娟, 黄志琼, 韦宇, 邓艳婷. 腹腔镜保留回盲部的右半结肠癌根治术在结肠肝曲和横结肠肿瘤中的应用研究[J/OL]. 中华普外科手术学杂志(电子版), 2025, 19(05): 547-550.
[4] 刘炯, 彭乐, 马伟, 江斌. 鞘外解剖肝蒂技术治疗肝内胆管细胞癌的疗效评估[J/OL]. 中华普外科手术学杂志(电子版), 2024, 18(04): 373-376.
[5] 李一萱, 李美和, 郑瑾. 肾移植缺血再灌注损伤机制及其对移植肾的影响[J/OL]. 中华移植杂志(电子版), 2025, 19(01): 43-49.
[6] 唐亦骁, 陈峻, 连正星, 胡海涛, 鲁迪, 徐骁, 卫强. 白果内酯对小鼠肝缺血再灌注损伤保护作用研究[J/OL]. 中华移植杂志(电子版), 2024, 18(05): 278-282.
[7] 唐雪飞, 蒋润民, 倪云峰, 雷杰, 王文辰, 赵雅波, 马首政, 姜涛. 小细胞肺癌和大细胞神经内分泌癌微生物群特征[J/OL]. 中华肺部疾病杂志(电子版), 2025, 18(05): 721-726.
[8] 李智, 冯芸. NF-κB 与MAPK 信号通路及其潜在治疗靶点在急性呼吸窘迫综合征中的研究进展[J/OL]. 中华肺部疾病杂志(电子版), 2024, 17(05): 840-843.
[9] 马剑波, 许浩, 陈一笑. 人脐带间充质干细胞来源外泌体对脑出血后炎症反应和神经损伤的作用机制[J/OL]. 中华神经创伤外科电子杂志, 2025, 11(05): 280-289.
[10] 熊伟, 杨华, 肖现, 黄仁强, 卢昆, 王松青. 炎症反应与创伤性脊髓损伤严重程度及神经功能改善的相关性[J/OL]. 中华神经创伤外科电子杂志, 2024, 10(06): 330-339.
[11] 傅志炜, 伍锦涛, 张术涛, 岳冰. 术前规律性运动可预防及缓解膝关节假体周围感染[J/OL]. 中华老年骨科与康复电子杂志, 2026, 12(01): 15-24.
[12] 周懿, 黄容华, 刘政疆. 5-羟色胺与铁死亡介导的脓毒症心肌病的研究进展[J/OL]. 中华临床医师杂志(电子版), 2025, 19(08): 612-617.
[13] 王云, 刘磊, 徐敏, 怀德. 度普利尤单抗注射液加玉屏风颗粒治疗儿童中重度特应性皮炎的临床研究[J/OL]. 中华临床医师杂志(电子版), 2025, 19(01): 27-32.
[14] 夏禹, 刘寒, 朱瑞. 脑小血管病及其认知障碍研究进展[J/OL]. 中华脑血管病杂志(电子版), 2025, 19(02): 155-160.
[15] 杨毅, 申珅, 万孟夏, 张拥波. 术前外周血炎症指标对颈动脉支架置入术后同侧新发无症状缺血性脑损伤的预测价值[J/OL]. 中华脑血管病杂志(电子版), 2025, 19(01): 13-18.
阅读次数
全文


摘要


AI


AI小编
你好!我是《中华医学电子期刊资源库》AI小编,有什么可以帮您的吗?